
Компания "Вент-Системс" осуществляет доставку продукции в города регионов России:
Барнаул, Белгород, Брянск, Великий Новгород, Владимир, Волгоград, Вологда, Воронеж, Екатеринбург, Иваново, Йошкар-Ола, Казань, Калуга, Киров, Кострома, Курган, Курск, Липецк, Нижний Новгород, Новосибирск, Омск, Орел, Оренбург, Пенза, Пермь, Псков, Рязань, Самара, Санкт-Петербург, Саранск, Саратов, Смоленск, Сургут, Сыктывкар, Тамбов, Тверь, Томск, Тула, Тюмень, Ульяновск, Уфа, Ханты-Мансийск, Чебоксары, Челябинск, Ярославль и другие.
Компания "Вент-Системс" осуществляет доставку продукции в Москве и в городах Московской области:
Балашиха, Видное, Волоколамск, Воскресенск, Дмитров, Домодедово, Дубна, Егорьевск, Жуковский, Зарайск, Истра, Кашира, Клин, Коломна, Королев, Красногорск, Луховицы, Люберцы, Михнево, Можайск, Москва, Мытищи, Наро-Фоминск, Озеры, Орехово-Зуево, Павловский Посад, Подольск, Протвино, Пушкино, Раменское, Руза, Сергиев Посад, Серебряные Пруды, Серпухов, Солнечногорск, Ступино, Талдом, Химки, Чехов, Шатура и другие.
Круглые воздуховоды
Фасонные изделия
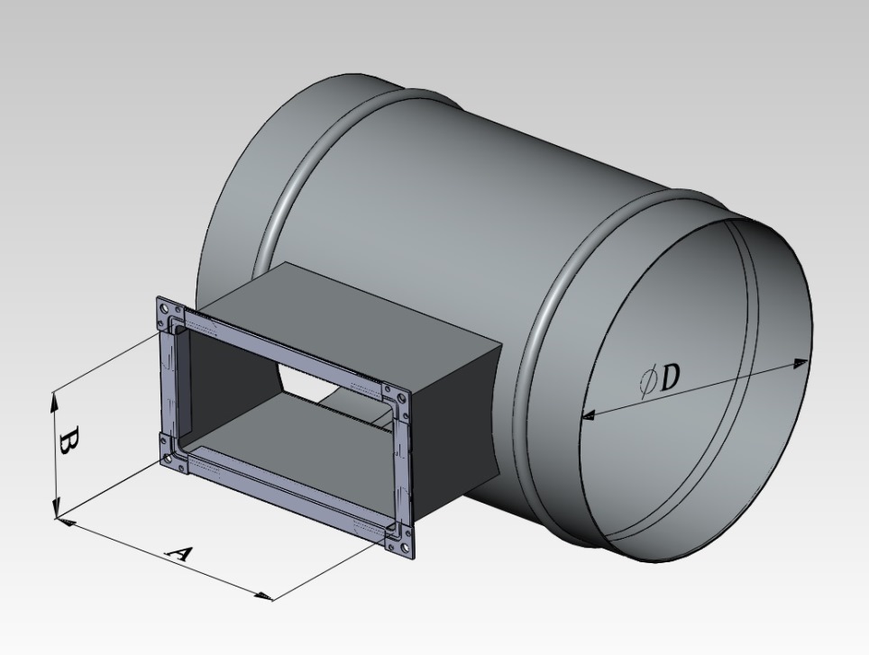
Тройник круглого сечения с прямоугольной врезкой
Тройник круглого сечения с прямоугольной врезкой

Тройник служит для создания разветвленной вентиляции - с ее помощью к основному каналу присоединяются дополнительные ответвления, а также подключается вентиляционное оборудование. Данное изделие представляет собой короткий прямой отрезок трубы и соединенную с ним прямоугольную врезку для соединения двух круглых воздуховодов и одного прямоугольного.
Круглые фасонные изделия
Основу сети вентиляционных каналов составляют прямые участки воздуховодов. Но для того, чтобы разные элементы соединялись в единую систему, необходимы специальные детали. Они применяются для стыковки разных участков воздуховодов (в том числе, отличающихся по типу), для разветвления сети, для изменения направления или угла потока, для смещения и других задач. Детали могут иметь разные габариты, типы сечения, форму - все это определяется типом воздуховодов, с которыми они будут соединяться.
На складе "ВентСистемс" в наличии большой выбор готовых изделий различных типов и размеров. Если требуются изделия нестандартных параметров, то специалисты производственного цеха изготовят их в кратчайшие сроки.
На этом месте будет показан список ваших заказов, доступных для оформления.
2015 - 2025 © VentSystems
Производство воздуховодов, фасонных изделий и других комплектующих для систем вентиляции из оцинкованного металла. Карта сайта
Адрес:
142000, Московская область, г. Домодедово, Каширское шоссе, 38 км, дом 3
115582, г. Москва, Каширское шоссе, д. 122
Телефон:
8(800)555-12-06
многоканальный
2015 - 2025 © VentSystems
Производство воздуховодов, фасонных изделий и других комплектующих для систем вентиляции из оцинкованного металла. Карта сайта
Адрес:
142000, Московская область, г. Домодедово, Каширское шоссе, 38 км, дом 3
115582, г. Москва, Каширское шоссе, д. 122
Телефон:
8(800)555-12-06
многоканальный






